Skip to content
Search
Sign In
Support Us
Reviews
Best of VR
Showcase
24 June 2017
How Sound Design Can Add Texture To A Virtual World
,
&
Alex Colgan
8 July 2016
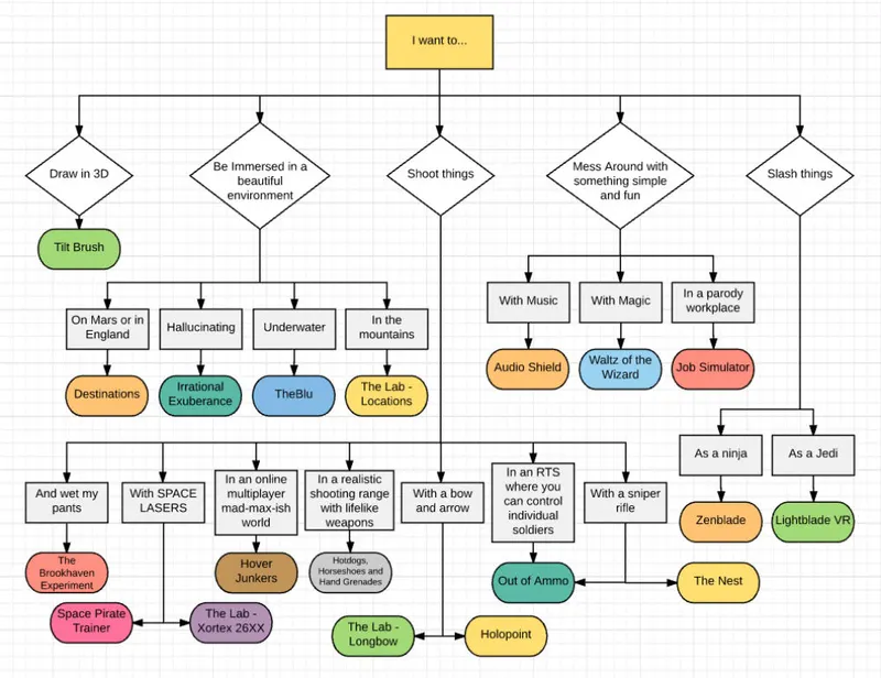
Follow This HTC Vive Flow Chart To Figure Out What To Play
,
&
Ian Hamilton
3 June 2016
How To Get A Higher Score In 'Space Pirate Trainer'
,
&
Ian Hamilton
4 May 2016
Best Practices for Introducing VR to New Users
,
&
UploadVR
23 May 2016
Easily Record VR Gameplay Videos With iPhone And A Green Screen
,
&
Ian Hamilton
27 May 2016
Budget VR 101: How To Get PC VR Streaming To A Phone
,
&
UploadVR
5 April 2016
Mixed Reality Could Be A Standard Feature On SteamVR
,
&
Ian Hamilton
12 March 2016
VR 101: Everything You Need to Know About the Samsung Gear VR
,
&
David Jagneaux
9 March 2016
VR 101: What You Need To Know To Get Started With Virtual Reality
,
&
Ian Hamilton
25 November 2015
How to hide Gear VR porn in 5 easy steps
,
&
Ian Hamilton